|
FairMQ
1.2.3
C++ Message Passing Framework
|
Parser implementation for key-value subopt format. More...
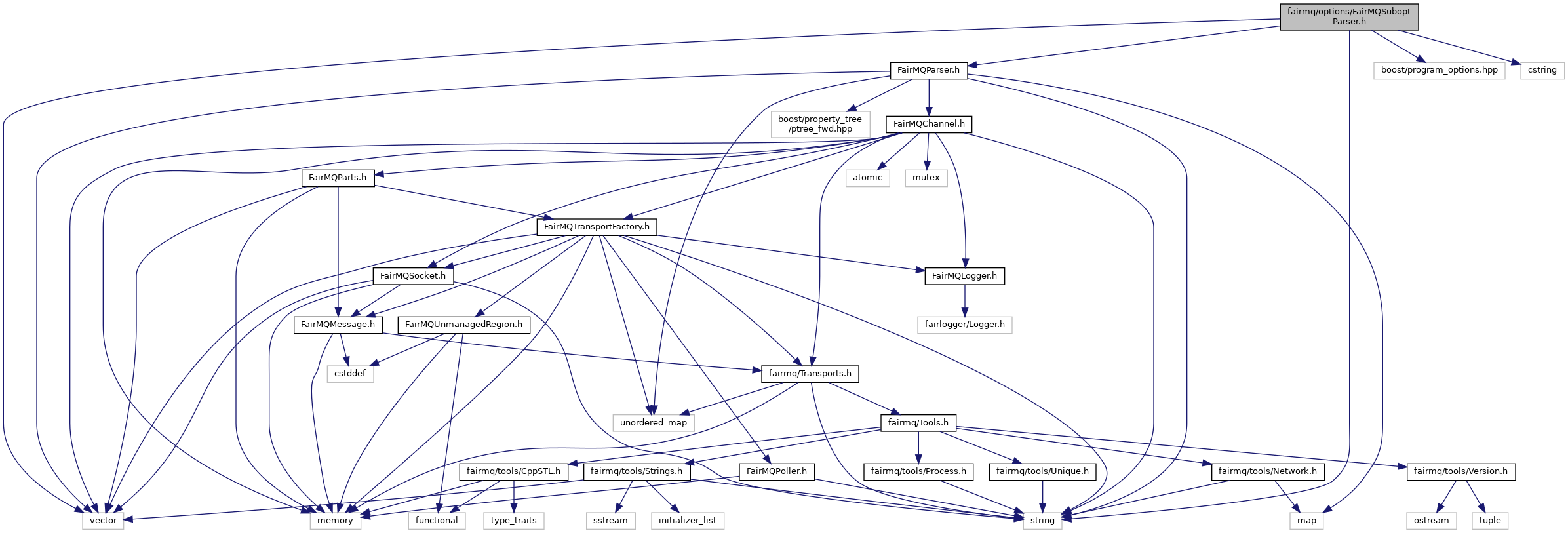
#include "FairMQParser.h"#include <boost/program_options.hpp>#include <cstring>#include <vector>#include <string>

Go to the source code of this file.
Classes | |
| struct | fair::mq::parser::SUBOPT |
Namespaces | |
| fair | |
Parser implementation for key-value subopt format.
1.8.13